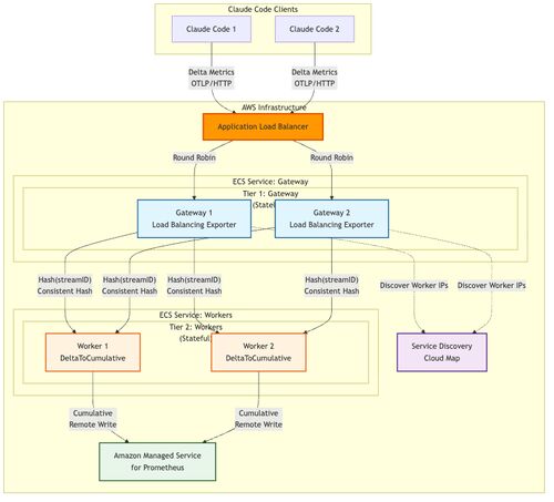
observability
observability
opentelemetry
aws
ecs
prometheus
metrics
cloudmap
loadbalancing
consistenthashing
scalability
以前、Claude CodeのOpenTelemetry Metricsを収集してGrafanaで可視化する仕組みを構築したという記事を書きました。 あの記事では「とりあえず動いたぜ!」という勢いで締めくくったわけですが、実はあの構成には根本的な問題がありました。そう、僕は問題…